参考 Ni-Sun:SWJTU-computer-graphics
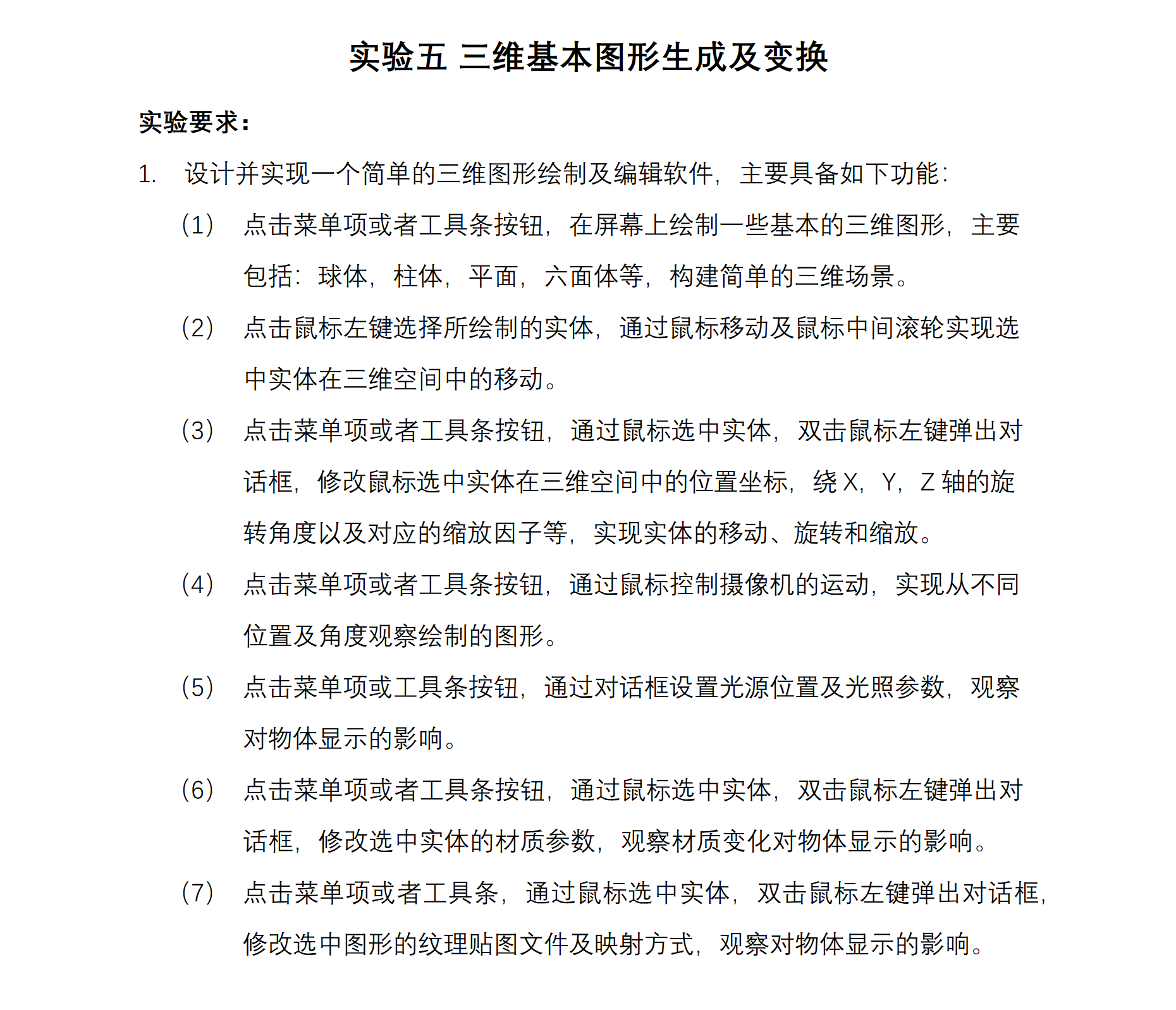
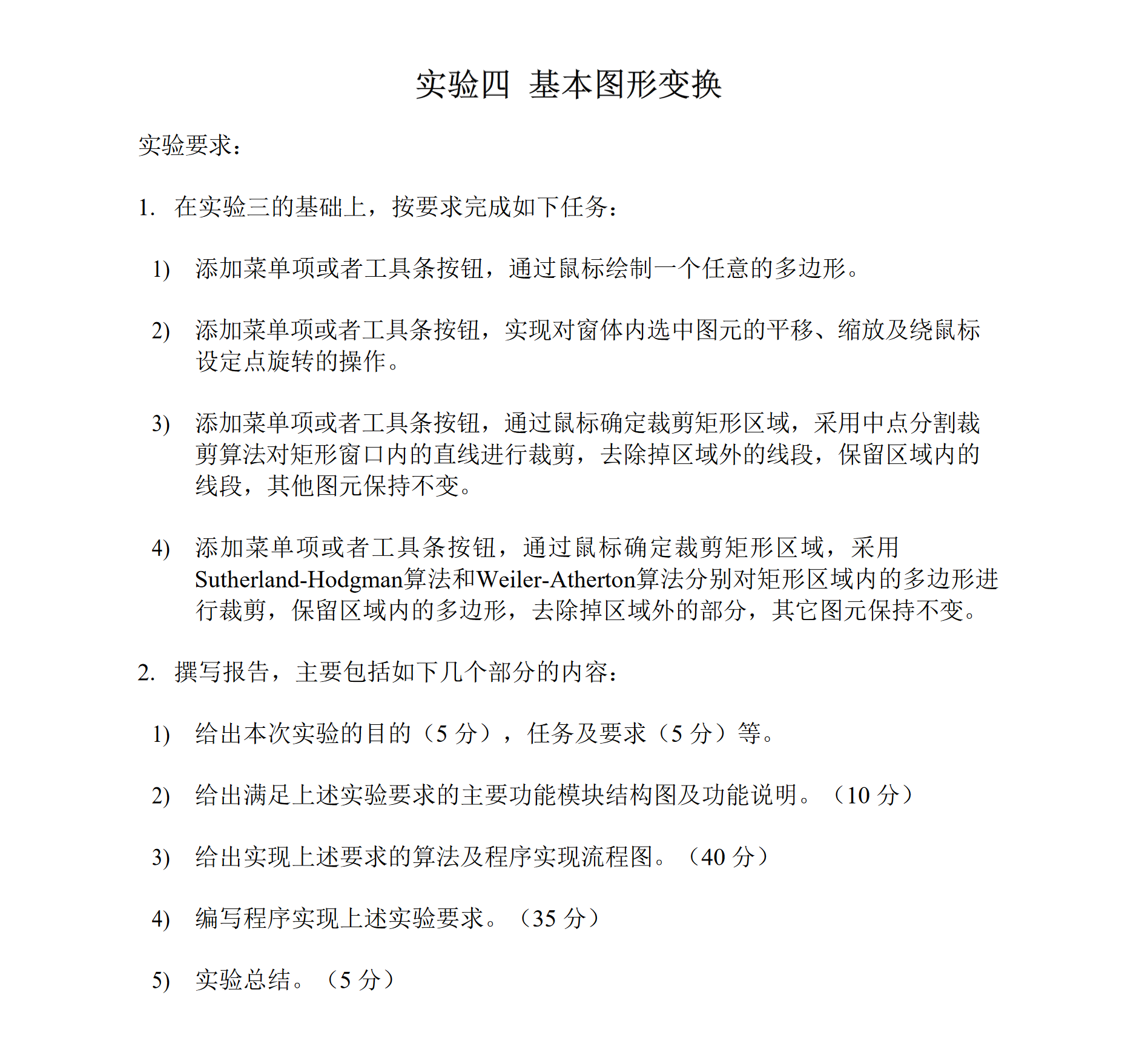
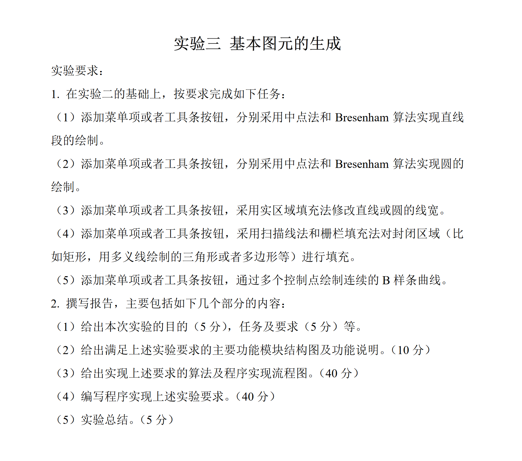
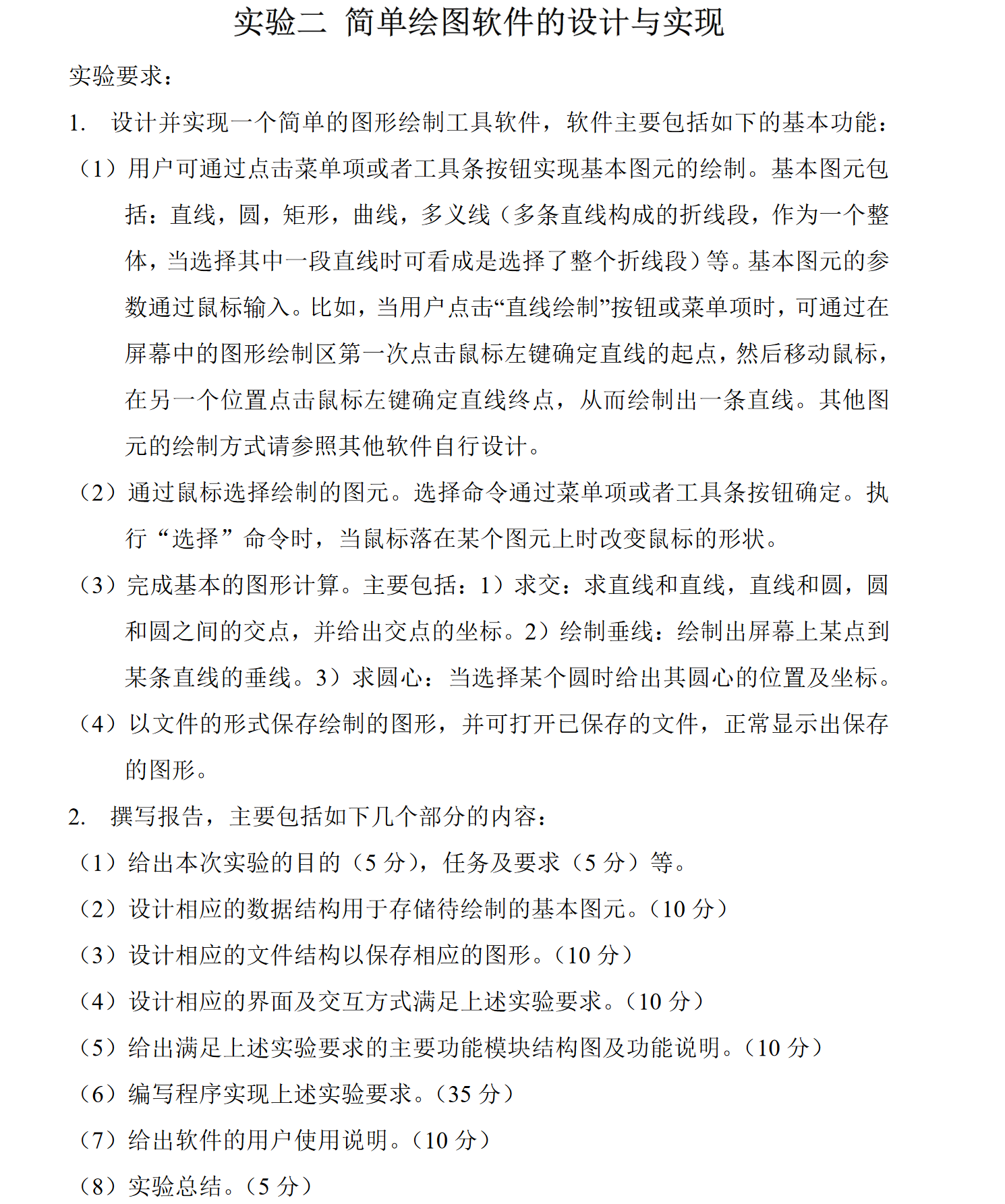
实验要求





注意事项
实验1使用Visual Studio 2022编写
实验2,3,4使用Visual Studio Code编写
没有写实验5
所有实验都是采用的C++ Win32库, 实验4还使用了Eigen库
实验一全部实现, 实验2有部分功能未实现, 实验3功能都已实现(除了实验2没做的), 实验4有部分功能未实现(不过报告是水完了)
如果你愿意的话可以在此基础上继续写.
编译&运行
由于使用的是vscode + mingw, 所以运行也需要有对应的编译器
如果你的gcc编译器版本在11及以上,那么可以直接运行main.exe(注意要全屏使用)
如果是低版本或者是没有的话就会报错:
main.exe-系统错误
由于找不到libgcc_s_seh-1.dll,无法继续执行代码。重新安装程序可能
会解决此问题。
所以就得下载更高版本的mingw(11版本及以上, 记得要将mingw64/bin目录下的mingw32-make.exe重命名为make.exe), 安装方法请自行查询, 这里不多赘述
文件夹里有makefile, 故可用以下命令编译(得有mingw):
make
若上述步骤均无误,但是报错:
无法将“make”项识别为 cmdlet、函数、脚本文件或可运行程序的名称
可以试试
rm *.o // 或者del *.o
make