西南交通大学学习资料库
  • 西南交通大学学习资料库

考研资料

  • 专业课
  • 政治
  • 数学
  • 英语

试卷作业

  • MCU原理及现代电子系统
  • 中国近现代史纲要
  • 习思想
  • 信号与系统
  • 信号与系统(信息)
  • 信号与系统(电气)
  • 信息论与编码(电气)
  • 复变函数
  • 复变函数与积分变换
  • 大学物理
  • 工程制图
  • 工程力学
  • 工程材料
  • 工程测量
  • 工程电磁场
  • 微机与接口技术
  • 微机原理(电气)
  • 思想道德与法治
  • 数字信号处理
  • 数字信号处理(电气)
  • 数字电子技术
  • 数学物理方法
  • 数据结构A
  • 数据结构(信息)
  • 材料力学
  • 概率论与数理统计
  • 模拟电子技术
  • 毛泽东思想和中国特色社会主义理论体系概论
  • 现代通信原理
  • 理论力学
  • 电力电子技术
  • 电子测量技术
  • 电工与电子技术基础
  • 电工技术
  • 电机学
  • 电气工程概论
  • 电路分析
  • 离散数学
  • 算法分析与设计
  • 线性代数
  • 自动控制原理(电气)
  • 计算机图形学
  • 计算机程序设计基础
  • 计算机网络
  • 软件工程(电气)
  • 通信原理(信息)
  • 通信原理(电气)
  • 马克思主义基本原理
  • 高等数学
  • 高速列车网络与控制技术

课程资料

  • 中国近现代史纲要
  • 体育
  • 信号与系统(信息)
  • 信号与系统(电气)
  • 信息论与编码(电气)
  • 复变函数与积分变换
  • 大学物理
  • 大学物理实验
  • 安全工程概论
  • 嵌入式系统及应用
  • 工程制图
  • 工程材料
  • 工程训练
  • 微机与接口技术
  • 微机原理(电气)
  • 微机接口
  • 微机接口实验
  • 思想道德修养与法律基础
  • 操作系统
  • 数字信号处理
  • 数字信号处理(电气)
  • 数字图像处理(电气)
  • 数字电子技术
    • File list
  • 数据库原理与应用(机械)
  • 数据库原理与应用(电气)
  • 数据库原理与设计(信息)
  • 数据结构
  • 概率论与数理统计
  • 模拟电子技术
  • 模拟电子技术实验
  • 毛泽东思想和中国特色社会主义理论体系概论
  • 现代通信原理
  • 理论力学
  • 电力电子技术
  • 电子测量技术
  • 电路分析
  • 离散数学
  • 算法分析与设计实验
  • 线性代数
  • 自动控制原理(电气)
  • 英语
  • 西南交通大学 计算机图形学理论课 期末复习笔记
  • 计算机图形学实验
  • 计算机程序设计基础
  • 计算机组成原理
  • 计算机网络
  • 计算机网络实验
  • 软件工程(电气)
  • 软件设计综合实验
  • 通信原理(电气)
  • 通信电路(电气)
  • 马克思主义基本原理
  • 高等数学
西南交通大学学习资料库
  • 课程资料
  • 数字电子技术

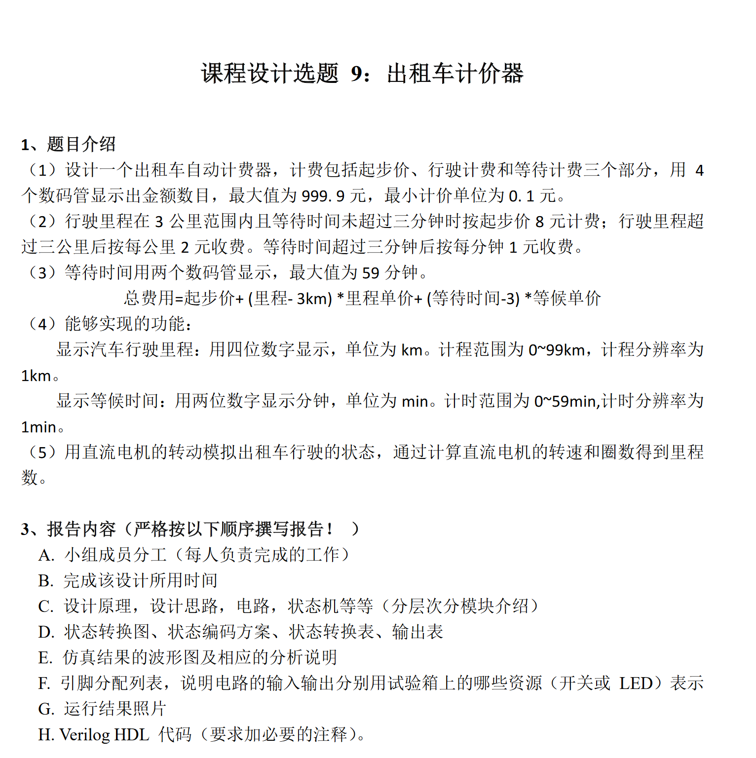
数字电子技术

File list

  • 课件
    • 1.4 码制.pptx
    • 1.5 基本逻辑运算.pptx
    • 1.6 逻辑函数及其表达.pptx
    • 10.1.ppt
    • 10.2.ppt
    • 2.1 逻辑代数的基本定理和恒等式.pptx
    • 2.1&2.3 基本公式及公式法化简.pptx
    • 2.2 逻辑函数的最小项及最大项表示.pptx
    • 2.3 逻辑函数的代数化简法.pptx
    • 2.4.1 逻辑函数的卡诺图表示.pptx
    • 2.4.2 逻辑函数的卡诺图化简法.pptx
    • 2.5 前言.pptx
    • 3 逻辑门电路.pptx
    • 3 逻辑门电路.ppt
    • 4.1 组合逻辑电路的分析.pptx
    • 4.2 组合逻辑电路的设计.pptx
    • 4.3 组合逻辑电路中的竞争与冒险.pptx
    • 4.4 若干典型的组合逻辑电路.pptx
    • 5 触发器.pptx
    • 5.6 用Verilog HDL描述锁存器和触发器.pptx
    • 6.1 时序逻辑电路的基本概念.pptx
    • 6.2 时序逻辑电路的分析.pptx
    • 6.3 同步时序逻辑电路的设计.pptx
    • 6.3 寄存器与计数器-简化版.ppt
    • 6.3 补充(状态化简).pptx
    • 6.4 异步时序逻辑电路的分析.pptx
    • 6.5.pptx
    • 6.7.pptx
    • 7.1.pptx
    • 7.2.pptx
    • 9.4.pptx
    • VERILOG课件第3章.ppt
    • Verilog设计入门.pptx
    • 可编程器件简介.pptx
  • 课设
    • image
      • README
        • 1735829345997.png
Previous Next

Built with MkDocs using a theme provided by Read the Docs.
« Previous Next »